2024年9月 第73页
-
投标保密承诺书,企业诚信与安全的坚固防线
在当今商业环境中,信息就是力量,无论是大型企业还是初创公司,在参与竞标项目时,都会面临一个共同的问题——如何确保自身的核心技术和商业机密不被泄露?这不仅关乎企业的竞争力,更是对企业诚信和社会责任的重要考验,在这种背景下,“投标保密承诺书”应运而生,它如同一道坚固的防线,保护着企业的核心利益,本文将深入探讨投标保密承诺书的重要性、内容构成以及签署流程,帮助企业构建起一道坚不可摧的信息安全屏障。投标保密承诺书的重要性投标保密承诺书(NDA for Bid Submission),是指在参与招标活动过程中,为了防止参与方...
-
猴痘疫情下的双重挑战,HIV感染者的健康危机
关于猴痘疫情的新数据引发了广泛关注,据报道,在确诊的92名猴痘患者中,超过五成合并感染了HIV病毒,这一数字不仅揭示了猴痘与HIV的双重疫情交织的严峻形势,也再次引发了公众对于猴痘传播与防控的忧虑,本文将探讨这一现象的背景、影响以及应对策略,旨在提高公众对猴痘与HIV合并感染的认识,共同应对这一健康危机。猴痘与HIV合并感染的现状猴痘是一种由猴痘病毒引起的疾病,过去主要在非洲部分地区流行,近年来,随着全球范围内的人员流动和动物贸易,猴痘疫情逐渐呈现出跨国传播的趋势,而与此同时,HIV感染在全球范围内依然是一个严重的...
-
私募基金大揭秘,带你走进金融界的神秘花园
在当今这个信息爆炸的时代,理财方式也变得多种多样,从传统的储蓄、股票投资到近年来备受关注的私募基金,越来越多的人开始将目光投向这一领域,私募基金到底是什么呢?它又是如何运作的呢?就让我们一起揭开私募基金的神秘面纱,走进这个金融界的“秘密花园”。私募基金的概念私募基金,英文全称Private Equity Fund(简称PE),是指通过非公开的方式募集资金,主要投资于未上市公司的股权或上市公司的非公开交易股权的一种基金形式,与公募基金不同的是,私募基金的投资门槛相对较高,通常只面向合格投资者,且投资期限较长,更注重长...
-
网约车司机撞死三名老人事件引发的责任思考
一则关于网约车司机撞死三名老人的悲剧性新闻引发了社会各界的广泛关注,这起事故不仅令人痛心,更暴露出多个责任主体在事故处理中的复杂关系,本文将围绕这起事件,探讨事故背后的责任归属,分析相关人员的追责过程,并思考如何预防类似事件的再次发生。事故发生的具体经过是这样的:网约车司机在行驶过程中与三名行人发生碰撞,导致三名老人不幸身亡,事故发生后,有关部门迅速介入调查,发现事故背后存在着多重因素,包括司机操作失误、车辆安全性能问题以及道路安全设施不完善等,这些因素的交织使得事故的责任划分变得复杂起来。对于网约车司机来说,其作...
-
安全生产责任状,企业安全的防火墙与生命线
】:在当今这个快速发展的时代,无论是对于大型企业还是小型作坊,安全生产都如同一条不可逾越的红线,它不仅是对员工生命健康的尊重,更是企业可持续发展的基石,而作为确保安全生产得以落实的重要手段之一,“安全生产责任状”的签署,则如同为企业构建了一道坚实的“防火墙”,成为维护企业健康发展不可或缺的生命线,就让我们一起来深入探讨这一话题,看看安全生产责任状在实际工作中的意义和价值所在。什么是安全生产责任状?安全生产责任状,简单来说就是一种通过法律形式明确企业各级管理者及岗位人员在安全管理工作中应承担的具体职责、权利和义务的书...
-
深度调查,农民工工资拖欠问题的背后
在当今社会,随着城市化进程的不断加快,农民工成为支撑城市建设与发展不可或缺的重要力量,在这繁荣景象的背后,却隐藏着一个不容忽视的问题——农民工工资拖欠现象,这不仅关系到农民工及其家庭的生活质量和社会公平正义,更是考验着政府治理能力和法律制度完善程度的关键指标之一,本文将深入探讨这一问题的成因、影响及解决之道。现象透视:工资拖欠的普遍性与严重性根据相关统计数据,我国每年约有数千万农民工外出务工,其中相当一部分人面临着工资被拖欠甚至克扣的情况,这些欠薪行为通常表现为雇主故意延迟支付工资、少付或多扣除工资、以各种名义收取...
-
刑事诉讼法深度解析,正义的天平如何精准称量?
】:在法治社会的大背景下,法律不仅是社会秩序稳定的基石,更是公民权利的重要保障,而在诸多法律条文中,《刑事诉讼法》无疑是其中最为关键的一环,它不仅关乎到犯罪行为的界定与惩罚,更涉及到公民的基本人权保障,我们就来一起深入探讨一下《刑事诉讼法》的核心内容及其对现代社会的影响。《刑事诉讼法》的立法背景及意义《刑事诉讼法》作为我国重要的程序法之一,其制定的初衷是为了更好地维护社会公共安全和秩序,保护公民的人身自由等基本权利,准确及时地惩罚犯罪行为,自1979年颁布实施以来,该法经过了多次修订和完善,逐步形成了一套较为完善的...
-
家长火烧孩子估值好几万烟卡,背后的反思与启示
在一个看似平静的家庭中,一场因孩子收藏烟卡引发的冲突,竟以家长火烧孩子估值好几万烟卡的方式激烈上演,引发了社会的广泛关注,这不仅仅是一场家庭纠纷,更是教育、价值观、心理健康等多个方面问题的集中体现,本文将从这一事件出发,探讨其背后的深层次原因,并提出相应的对策与建议。事件背景一则关于家长火烧孩子估值好几万烟卡的消息在网络上迅速传播,据了解,这位孩子是一位热衷于收集烟卡的青少年,他的烟卡收藏估值高达数万元,家长对此持反对态度,认为这只是在浪费时间和金钱,最终导致了这场激烈的冲突。家长的心理动机家长火烧孩子烟卡的行为,...
-
离婚律师费用揭秘,影响因素与合理预算指南
在当代社会,婚姻关系的复杂性和不确定性使得离婚成为越来越多人需要面对的问题,而在离婚过程中,律师的角色变得尤为重要,一个专业的离婚律师不仅可以帮助当事人更好地理解法律条文,还能够在财产分割、子女抚养权等关键问题上提供专业的建议和支持,离婚律师的费用却常常让许多人感到困惑,本文将深入探讨离婚律师费用的影响因素,并给出一些合理预算的建议,帮助大家更好地规划这一重要环节。离婚律师费用的构成离婚律师的收费通常包含以下几个方面:1、咨询费:这是首次与律师见面时支付的一笔费用,主要用于了解案件基本情况及律师服务内容。2、代理费...
-
什么是普通住房?全面解析普通住房的概念与标准
在当今社会,住房问题一直是人们关注的焦点,随着房价的不断上涨,人们对“普通住房”的需求和理解也愈发强烈。“普通住房”究竟指的是什么呢?它又有哪些具体的评判标准呢?今天我们就来详细探讨一下这个话题,帮助大家更清晰地了解普通住房的概念及其重要性。普通住房的基本定义普通住房是指面向大多数居民,符合当地居民经济承受能力,满足基本居住条件的住房类型,通常而言,普通住房具有以下特点:1、价格适中:相较于市场上的其他高端住宅项目,普通住房的价格相对较低,更容易被普通工薪阶层所接受。2、面积适中:一般情况下,普通住房的建筑面积不会...
-
马龙与儿子共享名字,一种独特的情感纽带
在繁忙的娱乐圈中,体育明星们的私生活总是备受关注,马龙与儿子共享名字这一事件,不仅引发了广大球迷的热议,更让人们对于家庭、情感以及命名哲学产生了深思,在这篇文章中,我们将探讨马龙与儿子同名的背后含义,以及这一现象所体现出的家庭观念和时代变迁。马龙,乒乓球界的巨星,凭借出色的技艺和稳定的心态,赢得了无数荣誉,他的名字已经成为了一个品牌,代表着努力、拼搏与成功,当马龙宣布自己的儿子与其同名时,这一品牌似乎多了一份特殊的含义,在公众眼中,将名字传承给下一代是一种责任,也是一种情感的寄托,而马龙选择与儿子共享名字,无疑表达...
-
德云色解散,一段传奇的结束与新的开始
德云色解散自古以来,江湖上的风云变幻莫测,人事更迭更是家常便饭,在广袤无垠的网络世界中,亦是如此,一则消息震惊了众多网友,那就是有着广泛影响力的网络直播组合——德云色,宣布了解散,这一消息如巨石入水,激起千层浪花,让人唏嘘不已。德云色,一个由两位才华横溢的主播组成的直播组合,以其幽默风趣的解说风格、独到的游戏理解以及深厚的人脉关系,吸引了大量粉丝,他们的直播内容丰富多彩,既有游戏解说,也有生活日常,更有深夜谈心,他们的声音陪伴了许多网友度过了一个又一个漫长的夜晚,成为了无数人心中的精神寄托,如今,这个深受大家喜爱的...
-
深度剖析临时工现象背后的体制与社会问题——从一起临时工事件说起
事件背景一则“临时工”新闻事件引发了社会广泛关注,据媒体报道,某地城管执法过程中出现了暴力行为,事后涉事人员被认定为“临时工”,并被开除处理,该事件在互联网上引起了热议,“临时工”一词再次成为舆论焦点,不少网友质疑为何临时工总是成为“背锅侠”,究竟是什么原因导致“临时工”成为替罪羊?这背后又反映了哪些深层次的社会问题?“临时工”现象成因分析(一)体制性原因1、编制限制,近年来,我国政府机构编制严格控制,正式编制数量有限,而随着城市化进程的加快,城市管理、公共服务等领域的工作量日益增加,这就使得许多单位不得不招聘大量...
-
潘展乐,跃过三米的自信与挑战
潘展乐,3米我随便跳——这不仅是他的口号,更是他的信念,在跳跃的轨迹中,我们看到了一个年轻人的勇气与决心。跃起:勇气的展现潘展乐,一个充满活力和激情的年轻人,总是自信满满,每当有人提及三米的跳远距离,他总是笑而不答,用行动证明自己的实力。“3米我随便跳”,这句话仿佛成为了他内心的座右铭,激励着他不断向前。从小,潘展乐就对跳跃有着浓厚的兴趣,在田径场上,他用自己的双腿书写传奇,每一次跃起,都是对自我极限的挑战;每一次落地,都是对勇气的肯定,他的每一次跳跃,都仿佛在告诉我们:只有勇敢面对,才能超越自我。挑战:实力的证明...
-
个人所得税申报指南,轻松应对,让报税不再难
在当代社会,随着人们收入来源的多样化和个人理财意识的增强,了解并正确申报个人所得税(以下简称“个税”)已成为每位公民的一项基本技能,个税不仅关系到国家财政收入,也是衡量一个国家法治水平和社会公平程度的重要指标之一,对于初次接触个税申报的人来说,可能会觉得流程复杂、条款晦涩难懂,本篇文章将从以下几个方面详细介绍个税申报的相关知识和操作步骤,帮助大家轻松应对个税申报,确保自己的权益不受损失。个税的基本概念与分类个人所得税是指对个人取得的各项应税所得征收的一种税,根据《中华人民共和国个人所得税法》规定,个人所得税的征税对...
-
安全的多维度解读,从个人到国家的安全意识构建
在当今社会,随着科技的飞速发展和全球化进程的不断推进,“安全”的概念已不再局限于传统的物理层面,它涵盖了个人信息安全、网络安全、心理健康安全等多个维度,面对复杂多变的社会环境与日益严峻的安全挑战,如何构建一个全面而有效的安全体系成为了一个亟待解决的问题,本文将从个人、组织及国家三个层面出发,探讨“安全”这一概念的内涵及其重要性。个人层面的安全意识提升对于个体而言,最基本的安全需求便是人身安全与财产安全,但随着信息技术的应用普及,数字世界中的隐私泄露、网络诈骗等新型犯罪形式也逐渐威胁到了人们的生活质量,增强自我保护意...
-
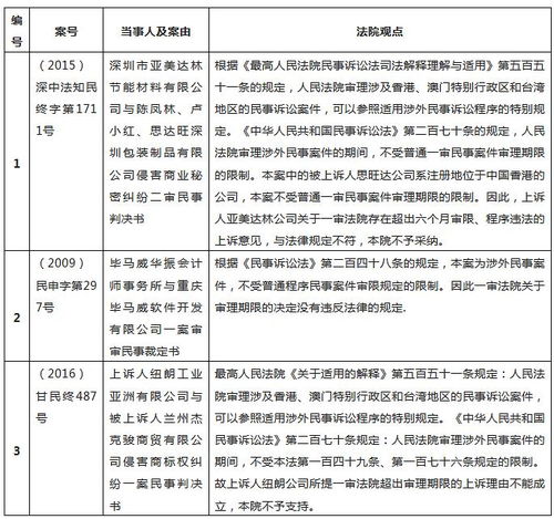
民事案件审理期限,公正与效率的微妙平衡
在这个法律日益渗透到日常生活中的时代,人们越来越倾向于通过法律手段解决各种纠纷,在追求公平正义的过程中,案件审理时间却成为了一个不可忽视的问题,对于当事人来说,诉讼过程的等待无疑是一种煎熬,而审理期限的长短不仅影响着当事人的切身利益,还直接关系到司法资源的合理分配和利用,以及公众对司法制度的信任度,如何在保证审判质量的前提下缩短审理期限,提高司法效率,成为了司法系统面临的重要课题。我国民事案件审理期限的法律规定根据《中华人民共和国民事诉讼法》的规定,适用简易程序的案件应当在立案之日起三个月内审结;适用普通程序的一般...
-
大兴区法律守护者,揭秘那些在幕后默默奉献的大兴区律师们
】:在这个快速发展的时代,法律不仅成为了社会秩序的基石,更是每个人权益的保护伞,在北京大兴区,有这样一群人,他们既是法律知识的传播者,又是正义的捍卫者,他们就是大兴区的律师们,让我们一起走进他们的世界,揭开这些法律守护者的神秘面纱,了解他们是如何在平凡中创造不凡,为维护公平正义贡献自己的力量。专业素养与职业精神并重大兴区律师们不仅拥有扎实的法学理论基础和丰富的实践经验,更具备高度的职业道德与社会责任感,无论面对多么复杂的案件,他们都能够沉着冷静地分析问题所在,运用自己深厚的法学功底提出合理建议,他们始终坚持以人为本...
-
籍贯的意义与文化内涵,探寻我们的根与归属
在中国这样一个历史悠久、文化底蕴深厚的国家,籍贯不仅是个人身份的一部分,更是连接着家族历史、文化传承和个人认同的重要纽带,籍贯,指的是一个人的祖居地或者原籍地,也就是通常所说的“老家”,它在法律上具有明确的概念,但在民间的使用中却更加灵活和丰富,承载了更多的文化意义和社会功能,本文将从籍贯的历史渊源、文化内涵以及现代社会中的作用等方面,探讨籍贯对于我们每一个人而言所具有的深刻意义。籍贯的历史渊源籍贯这一概念最早可以追溯到古代中国的户籍制度,周朝时期就已有了较为系统的户籍登记制度,《周礼》记载:“凡治赋税,必以籍为本...
-
闯黄灯暂不处罚,规则背后的考量与道路安全新视角
在现代都市的车水马龙中,交通信号灯作为维持城市交通秩序的重要工具,一直以来都是驾驶员们必须遵守的基本规则之一,红绿灯的变化不仅是车辆通行的指挥棒,更是保障行人和驾驶者生命安全的关键所在,在日常生活中,黄灯”的理解和处理却时常引发争议,一则关于“闯黄灯暂不处罚”的新闻引发了社会各界广泛关注,这一举措的背后究竟蕴含着怎样的深意?本文将从多个角度探讨这一现象背后的原因及其可能带来的影响。黄灯的意义与现状根据我国《道路交通安全法》的规定,黄灯是一种过渡性信号灯,其作用在于提醒司机准备停车,防止闯红灯行为的发生,但在实际操作...
-
从案例解析到实务操作,行政复议决定书的解读与应用
在当今社会,法律不仅是一种约束力,更是公民维护自身权益的重要武器,尤其是在行政法领域,行政复议作为公民、法人或其他组织对行政机关的具体行政行为不服时的一种救济途径,其重要性不言而喻,而行政复议决定书则是整个行政复议程序中的关键性文件之一,它不仅是复议机关对申请事项作出裁决的正式文书,也承载着法律适用和事实认定的重要信息,我们就来深入探讨一下行政复议决定书的相关内容,包括其构成要素、制作要求以及实际应用中需要注意的问题等。行政复议决定书的基本结构一份完整的行政复议决定书通常包含以下几个部分:1、首部信息:这部分主要记...
-
租客房东必看!如何合理运用出租房屋管理办法?
随着城市化进程的加快,越来越多的人涌入大中型城市工作、求学,这导致了住房需求量不断攀升,房屋租赁市场异常火热,一些租客和房东由于法律意识淡薄,在租房过程中容易发生纠纷,作为房东或租客,我们应该怎样合理运用《出租房屋管理办法》来保障自己的权益呢?本文将为你解答这一问题。《出租房屋管理办法》规定,出租人与承租人必须签订书面租赁合同,明确双方权利义务,合同应当载明租金、押金、租期、支付方式、维修责任等条款,合同还需约定违约责任及解决争议的方式,以便在产生纠纷时有据可依,房东在签订合同时,应认真核对合同条款,确保所有约定都...
-
香港最低工资标准及其影响因素深度解析
随着经济全球化的发展和区域间的经济竞争日益激烈,作为亚洲金融中心的香港面临着一系列经济与社会问题,在众多的问题当中,最低工资标准一直是一个热点话题,牵动着社会各界的心弦,本文将从香港最低工资标准的历史背景、现状分析、政策影响等方面进行深度探讨。香港最低工资标准的历史背景香港作为一个自由港,长期以来奉行“大市场、小政府”的原则,以低税率、少干预著称于世,在2011年5月1日之前,香港并没有正式实施最低工资制度,这一时期,劳动者的薪酬主要取决于市场供需关系以及劳资双方协商结果,在全球化背景下,随着市场竞争加剧,不少企业...
-
印度外汇储备创历史新高,探究背后的经济奇迹
印度外汇储备创下历史新高,这一消息引起了全球范围内的广泛关注,外汇储备是衡量一个国家经济实力和国际支付能力的重要指标,其增长不仅反映了印度的经济实力稳步提升,也显示出印度在国际经济舞台上的地位日益重要,本文将探究印度外汇储备增长的原因、意义以及可能带来的影响。印度外汇储备增长的原因1、贸易顺差贡献显著印度外汇储备的增长,首先得益于贸易顺差的贡献,近年来,印度依托其丰富的自然资源和劳动力优势,大力发展出口产业,同时有效控制进口需求,使得贸易顺差持续扩大,这一趋势为外汇储备的增长提供了坚实的基础。2、外国直接投资增加随...
-
青岛男子被逆行女司机殴打,矛盾激化,和解无望
青岛、男子、逆行、女司机、殴打、不和解在一个宁静的午后,青岛街头发生了一起因道路行驶引发的冲突,一名男子与逆行的女司机发生了争执,随后男子遭到了女司机的殴打,事件发生后,双方的态度坚决,矛盾激化,和解无望。青岛,这座美丽的海滨城市,以其独特的风景和和谐的社会环境著称,近日,一起因道路行驶引发的冲突事件在社交媒体上引起了广泛关注,事件的双方,一名男子和一名逆行的女司机,因小矛盾升级至殴打,且双方态度坚决,矛盾激化,和解无望。事发当天,男子驾驶车辆正常行驶在道路上,女司机驾驶车辆逆行而来,在避免不及的情况下,两车发生了...
-
郑钦文完胜晋级美网女单16强,展现实力与潜力的时刻
在网球赛场上,每一个球手的胜利都是经过无数次的训练和努力换来的,而郑钦文的晋级美网女单16强,无疑是她职业生涯中的一个重要里程碑,在这场比赛中,她展现出了强大的实力和出色的竞技状态,以完胜的姿态晋级下一轮,让人们对她的未来充满了期待。比赛开始之前,郑钦文已经做好了充分的准备,她清楚自己的对手实力不俗,因此在训练中格外努力,力求在比赛中发挥出自己的最佳水平,比赛开始后,郑钦文迅速进入状态,她的发球和接发球都表现得非常出色,让对手难以适应,在关键时刻,她更是能够顶住压力,保持冷静,用精准的击球和灵活的跑动赢得了观众的阵...
-
谣言粉碎,长沙六岁小孩被抱走事件真相大白
一则关于长沙六岁小孩被抱走的事件在网络上广泛传播,引起了社会各界的关注和担忧,经过相关部门深入调查核实,这一事件被证实为一起典型的网络谣言,真相已大白于天下,本文将对这起事件进行详尽的剖析,还原事实真相,以正视听。事件背景网络传言称,长沙某地发生了一起恶性事件,一名六岁小孩在街头被陌生人抱走,这一消息迅速在社交媒体上扩散,引发了公众的广泛关注和恐慌,许多网友纷纷表示对这一事件的担忧和愤怒,要求相关部门尽快查明真相。调查核实针对这一事件,长沙警方迅速展开调查核实工作,经过深入调查,警方发现网络上流传的相关视频和图片均...
-
揭秘三三宝利来,数字货币新星还是金融泡沫?
在当今数字化浪潮席卷全球的大背景下,各种新型投资渠道如雨后春笋般涌现。“三三宝利来”作为一款备受关注的数字货币理财产品,在短时间内吸引了大量投资者的目光,围绕其真实性质的争议也从未停止过,本文将从多个角度出发,深入剖析“三三宝利来”的运作模式、风险及潜在问题,帮助读者更加全面地了解这款产品。什么是“三三宝利来”?据官方宣传资料显示,“三三宝利来”是一款基于区块链技术开发的数字资产交易平台,用户通过注册账号并充值一定金额后,即可参与到平台内设置的各种投资计划中去,获取相应的收益,该平台宣称拥有先进的算法模型和专业的技...






























