在电商行业迅猛发展的今天,线上购物已经成为人们生活中不可或缺的一部分,它不仅极大地方便了我们的生活,也带动了一系列商业模式的创新与变革,而在这些变革中,“7天无理由退换货”服务作为一项重要的消费者权益保障措施,正逐渐成为电商平台吸引用户、提升顾客满意度的关键因素之一,本文将深入探讨这一政策的背后逻辑、实施现状以及对消费者和商家带来的影响,旨在帮助大家更好地理解和利用这项权益,享受更安心、更便捷的网购体验。
7天无理由退换货政策概述
所谓“7天无理由退换货”,是指消费者自签收商品之日起七日内(部分特殊商品除外),如发现商品存在质量问题或不满意,无需任何理由即可向商家申请退货或者换货的服务,这项制度最早起源于欧美发达国家,近年来随着中国电子商务市场的快速发展而被广泛推广并深入人心。
政策出台背景及意义
1、保护消费者权益:长期以来,在传统零售模式下,消费者对于所购商品的质量、样式等信息往往只能通过图片、文字描述来了解,难免会出现实物与预期不符的情况。“7天无理由退换货”便成为了维护消费者合法权益的有效手段。
2、促进电商公平竞争:该政策要求所有入驻平台的商家必须遵守统一规则,有助于遏制部分不良商家以次充好、虚假宣传的行为,从而推动整个行业朝更加健康有序的方向发展。
3、增强消费者信心:通过提供无条件退换货服务,电商平台向消费者传达了一种负责任的态度,使他们在选购商品时更有安全感,进而激发其购买欲望,提高成交率。
实际操作流程解析
尽管各大电商平台的具体执行细则可能存在差异,但基本流程大致相同:
1、提交申请:登录个人账户后,在“我的订单”中找到需要退换的商品,点击“申请退款/退货”按钮,填写相关信息并提交审核;

2、等待审核:商家收到申请后会在规定时间内进行处理(一般为24-48小时),期间可能会通过电话或在线聊天方式与客户沟通具体情况;
3、寄回商品:审核通过后,按照指引将商品妥善包装并通过指定物流渠道寄送给商家;
4、退款或重新发货:商家确认收到货物且状态良好后,将按原支付途径退还相应款项或安排新品发出。
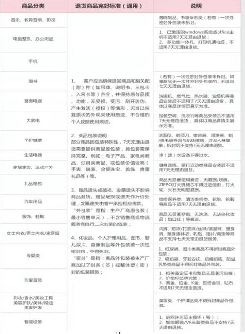
注意事项
为了顺利享受7天无理由退换货服务,消费者需要注意以下几点:
1、检查商品状态:确保退回的商品保持完好无损,未使用过且不影响二次销售;
2、保留完整包装:包括外包装箱、防伪标签、赠品附件等都要完整保留;
3、及时提出申请:务必在签收后7天内发起申请,逾期将无法受理;
4、选择正规渠道:避免通过非官方途径私下交易,以免造成不必要的损失。

对商家的影响
虽然7天无理由退换货给消费者带来了极大的便利,但同时也对商家提出了更高要求:
1、增加运营成本:频繁的退换货流程会占用大量人力物力资源,尤其是在处理旺季时更为明显;
2、库存压力增大:由于部分顾客可能利用该政策进行试穿试用后再退掉,导致商品长时间处于待售状态,增加了管理难度;
3、品牌形象受损:如果不能妥善解决退换货纠纷,容易引起顾客不满甚至投诉,影响店铺声誉。
从长远来看,提供优质售后服务可以有效增强顾客忠诚度,吸引更多回头客,最终实现双赢局面,如何在保证利润空间的同时满足日益增长的消费者需求,成为摆在每一位电商从业者面前的重要课题。
未来展望
随着技术进步和社会观念转变,“7天无理由退换货”这一模式还有很大的发展空间,借助大数据分析预测退货率较高的品类和地区,提前优化供应链布局;利用区块链技术构建透明可追溯的退换货体系,减少欺诈行为发生几率;探索更加灵活多元化的退换货解决方案,如设置不同期限、条件的退换货选项供消费者自由选择等。
“7天无理由退换货”不仅是一项法律规定的义务,更是电商平台践行社会责任、构建良好生态系统的具体体现,只有真正站在消费者角度思考问题,不断改进服务流程,才能在激烈的市场竞争中脱颖而出,赢得长久的成功与发展。








