新交规扣分题技巧1分3分6分9分12分口诀
新交规扣分解析
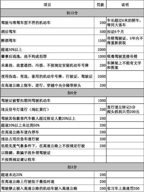
新交规实施后,驾驶者在违反交通规则时将面临不同程度的扣分。这些扣分主要针对超速、闯红灯、酒驾等严重违法行为。了解扣分制度的具体条款,能够帮助驾驶者更好地遵守交规,避免因扣分而影响驾驶证的正常使用。驾驶者应定期查看自己的扣分情况,以确保不超过规定的扣分阈值,从而维护自己的合法权益。

```
你可能想看:
人身损害赔偿法详解:快速掌握赔偿标准与维权技巧,轻松解决人身伤害纠纷
离婚案件代理词怎么写?律师亲授高效撰写技巧,轻松搞定法庭文书
劳动仲裁律师费收费标准全解析:轻松掌握省钱维权技巧,避免费用陷阱
交通事故伤害赔偿全攻略:轻松掌握赔偿计算与维权技巧,避免索赔困扰
交通事故损害赔偿全攻略:快速掌握赔偿标准与维权技巧,轻松解决赔偿纠纷
知识产权法律法规全解析:从历史演变到数字时代保护策略,助你轻松掌握维权技巧
车祸赔偿标准全解析:从茫然无助到成功维权,轻松掌握赔偿计算与谈判技巧
案件受理费全解析:轻松计算、减免指南与缴纳技巧,助您高效启动司法程序
免责声明:本网站部分内容由用户自行上传,若侵犯了您的权益,请联系我们处理,谢谢!联系QQ:2760375052








