澳大利亚移民职业清单
澳大利亚移民的PEST分析
澳大利亚的移民政策受到政府的高度关注,具体体现在以下几个方面:

移民政策的稳定性:澳大利亚政府的移民政策相对稳定,但会因政治形势变化而有所调整。例如,针对技术移民和家庭团聚移民的政策可能会因经济需求而有所改变。
国际关系:澳大利亚与其他国家的外交关系影响移民政策,特别是与中国、印度等国家的关系。例如,某些国籍的移民可能会面临更严格的审查。
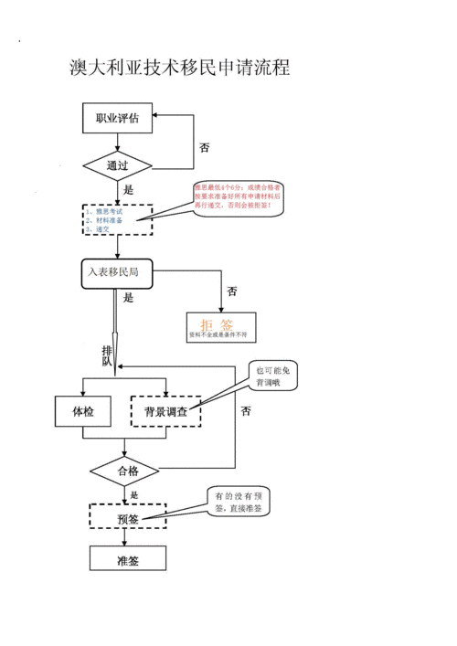
移民审查程序:澳大利亚的移民申请流程严格,通常需要经过背景调查和健康检查,这在一定程度上影响了申请者的决策。
经济因素在移民过程中扮演着重要角色:
经济增长:澳大利亚经济持续增长,劳动力市场需求旺盛,尤其是在技术、医疗和工程等领域,吸引了大量外籍人才。
移民费用:申请移民所需支付的费用(如申请费、律师费等)可能对申请者的经济状况造成压力,影响其决策。
就业机会:移民后的就业前景是申请者关注的重点,良好的就业市场能够吸引更多人移民。
社会因素在移民的适应与融入中起着重要作用:
文化多样性:澳大利亚是一个文化多元的国家,移民能够融入不同的文化圈,但也可能面临文化冲突与适应挑战。
教育体系:澳大利亚拥有高水平的教育体系,吸引了大量留学生和希望移民的人士,这也影响了移民的决策。
社区支持:在特定地区,已经有相对成熟的移民社区,能够提供支持与帮助,降低新移民的适应难度。
技术进步在移民过程中同样扮演着重要角色:
在线申请系统:澳大利亚的移民申请主要通过在线系统进行,使得申请过程更加高效和透明。
信息获取:网络的普及使得申请者能够更方便地获取关于移民政策、生活成本及就业机会的信息,帮助其做出明智的决策。
远程工作机会:技术的发展使得远程工作的机会增多,这使得一些人即使在未移民的情况下也能为澳大利亚的公司工作,改变了传统移民的意义。
