在现代社会,汽车已经成为了许多家庭不可或缺的一部分,无论是日常通勤还是假日出游,一辆好车都能为我们带来极大的便利,在享受这些便利的同时,作为车主也需要履行相应的义务,其中之一便是缴纳车船税,车船税究竟是什么?它有哪些作用?又该如何缴纳呢?我们就来一起揭开车船税的神秘面纱!
车船税的概念
车船税是指对拥有并使用车船(如汽车、摩托车、游艇等)的单位和个人征收的一种税,它是一种财产税,旨在调节社会财富分配,促进资源合理利用,同时也是政府财政收入的一个重要组成部分,车船税的征收始于2007年1月1日实施的《中华人民共和国车船税暂行条例》,并于2012年1月1日起正式实行新的《中华人民共和国车船税法》。
车船税的作用
1、促进节能减排:通过对不同排量、类型的车辆设置不同的税率,鼓励人们购买和使用小排量、环保型车辆,从而达到减少污染物排放的目的。
2、调节交通流量:大城市中,通过调整大排量或豪华车辆的税率,可以在一定程度上抑制这类车辆的增长速度,有助于缓解城市交通拥堵问题。
3、增加地方财政收入:所征收的车船税主要用于地方公共设施建设与维护,如道路修缮、公共交通系统改善等,对于提升城市居民生活质量具有重要意义。
4、支持社会保障体系:部分车船税收入会被用于支持当地的社会保障体系建设,比如教育、医疗等领域的发展。

车船税的计算方法
车船税的计算主要依据车辆种类、排量大小及地区差异等因素而定,具体而言:
- 对于普通家用轿车而言,通常按照排气量进行分档计征,排量越大的车辆,其所需缴纳的税额也越高;
- 摩托车则根据气缸容量划分不同档次;
- 公共交通工具、农用车等特殊类型车辆享有减免优惠政策;

- 不同省份可根据自身实际情况调整具体税率标准。
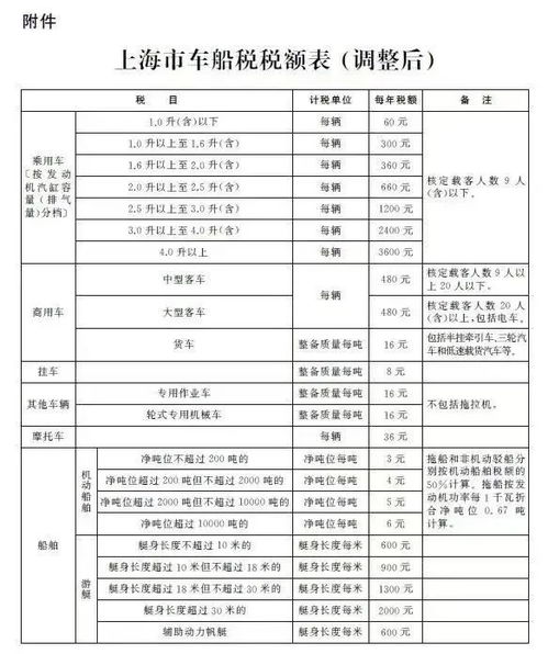
以北京市为例,《北京市车船税实施办法》规定了本市各类机动车的具体适用税额标准如下:
| 车辆类型 | 排量范围 | 年税额(元) |
| 小轿车 | 1.0升以下 | 360 |
| 1.0~1.6升 | 480 | |
| 1.6升以上 | 720 | |
| 摩托车 | 50cc以下 | 60 |
| 50cc以上 | 90 |
值得注意的是,新能源汽车免征车船税;对于一些特定用途的车辆(如警用车、救护车、邮政专用车等),也可以享受免缴或减半征收等优惠政策。
车船税的缴纳方式
1、线上缴纳:目前,大多数省市都已开通了网上办税平台,车主只需登录当地税务局官方网站或相关移动应用程序即可轻松完成申报与缴费操作。

2、线下办理:对于不熟悉网络操作的老年群体或特殊情况下的用户来说,依然可以选择前往就近的税务局服务窗口进行现场咨询与缴纳。
3、保险代收:在购买交强险时,保险公司会代为收取当年应缴的车船税款,并将相关信息录入系统,这样就无需单独前往税务局办理手续了。
通过本文介绍,相信您已经对车船税有了较为全面的认识,作为一位负责任的车主,在享受驾车带来的便利之余,也不忘履行自己应尽的纳税义务吧!正确理解并按时缴纳车船税不仅能够帮助我们更好地融入社会生活,还能为推动社会和谐发展贡献出自己的一份力量,随着国家政策的不断完善以及科技手段的进步,相信车船税的征收管理将会变得更加便捷高效,让每一位车主都能够感受到实实在在的好处。








