轻松应对税务合规
在商业活动中,合同是企业间合作的基石,而合同印花税则是确保这些合作合法合规的重要环节,对于许多企业和个人来说,了解并正确缴纳合同印花税不仅有助于避免法律风险,还能为未来的财务规划打下坚实基础,本文将详细解析合同印花税税率的相关规定,结合实际案例和最新政策,帮助读者更好地理解和应对这一重要的税收问题。
一、什么是合同印花税?
合同印花税是指对各类经济合同及具有合同性质的凭证所征收的一种税种,它属于行为税范畴,旨在通过征税来规范市场交易行为,保障国家财政收入,根据《中华人民共和国印花税暂行条例》的规定,凡是在中国境内书立、领受应税凭证的单位和个人都需依法缴纳印花税。
二、合同印花税的适用范围
合同印花税主要适用于以下几类合同:
1、购销合同:包括供应、预购、采购、买卖、互易等合同;
2、加工承揽合同:如定作、修理、修缮、装配等合同;
3、建筑工程勘察设计合同:涉及工程设计、监理等服务;
4、建筑安装工程承包合同:包括建设施工、安装工程等;
5、财产租赁合同:指出租固定资产或无形资产;
6、货物运输合同:涵盖公路、铁路、水路等多种运输方式;
7、仓储保管合同:指物品存放在仓库或其他场所;
8、借款合同:金融机构与借款人之间的借贷协议;
9、财产保险合同:涉及财产损失赔偿等内容;
10、技术合同:如技术服务、开发、转让等合同;
11、产权转移书据:包括土地使用权出让、股权转让等。
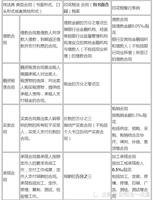
三、合同印花税税率详解
根据《中华人民共和国印花税暂行条例》,不同类型的合同适用不同的税率,以下是具体税率表:
| 合同类型 | 税率(‰) |
| 购销合同 | 0.3 |
| 加工承揽合同 | 0.5 |
| 建筑工程勘察设计合同 | 0.5 |
| 建筑安装工程承包合同 | 0.3 |
| 财产租赁合同 | 1 |
| 货物运输合同 | 0.5 |
| 仓储保管合同 | 1 |
| 借款合同 | 0.05 |
| 财产保险合同 | 1 |
| 技术合同 | 0.3 |
| 产权转移书据 | 0.5 |
需要注意的是,上述税率以合同金额为基础进行计算,而非合同数量,如果一份购销合同的金额为100万元,则需缴纳的印花税为100万元 × 0.3‰ = 300元。

四、合同印花税的具体计算方法
合同印花税的计算相对简单,但为了确保准确无误,企业应遵循以下步骤:
1、确定合同金额:首先明确合同中涉及的金额总数,对于分阶段付款的合同,应按各阶段的金额累加计算。
2、选择适用税率:根据合同类型查找对应的税率,如果是购销合同,则适用0.3‰的税率;如果是财产租赁合同,则适用1‰的税率。
3、计算应纳税额:用合同金额乘以适用税率,得出应缴纳的印花税金额,公式如下:
\[
应纳税额 = 合同金额 \times 税率
\]
4、缴纳印花税:企业在签订合同时,应按规定贴花或向税务机关申报缴纳印花税,通常情况下,企业可以在合同签订后的一定期限内完成缴税。
五、常见问题解答
1. 电子合同是否需要缴纳印花税?
随着电子商务的发展,越来越多的企业开始使用电子合同,根据现行法律法规,电子合同同样属于应税凭证,必须按照纸质合同的标准缴纳印花税,企业在签订电子合同时,也应确保及时缴纳相应的印花税。
2. 如果合同未履行,是否还需要缴纳印花税?
即使合同最终未履行,只要该合同已经签订并具备法律效力,企业仍需缴纳印花税,因为印花税是对合同签订行为进行征税,而不是针对合同的实际执行情况。
3. 合同印花税可以减免吗?
根据国家相关政策,某些特定类型的合同可以享受印花税减免优惠,小微企业、科技创新企业等符合条件的主体,在签订技术合同、知识产权转让合同等时,可能享有一定的税收优惠政策,建议企业密切关注相关政策动态,合理利用优惠政策降低税负。
4. 如何避免合同印花税漏缴?
为了避免因疏忽而导致的印花税漏缴问题,企业应建立健全内部管理制度,确保所有合同均按时、足额缴纳印花税,具体措施包括:
- 定期培训财务人员,提高其对印花税政策的理解和操作能力;
- 使用专业的财务管理软件,自动提醒合同印花税的缴纳时间;
- 设立专门的税务管理人员,负责跟踪合同签订和印花税缴纳情况;
- 在合同签订前,提前核对税率并做好预算,确保资金充足。
六、实例分析
为了更直观地理解合同印花税的计算过程,我们来看一个具体的案例。
案例背景
某建筑公司A与房地产开发商B签订了总金额为5000万元的建筑安装工程承包合同,根据合同条款,A公司将负责某住宅小区的建设工作,预计工期为两年,双方约定分期支付工程款项,首期支付20%,中期支付60%,尾款支付20%。
计算过程
1、确定合同金额:虽然合同款项分三期支付,但印花税应以总金额5000万元为基础进行计算。
2、选择适用税率:根据《中华人民共和国印花税暂行条例》,建筑安装工程承包合同的适用税率为0.3‰。
3、计算应纳税额:
\[
应纳税额 = 5000万元 \times 0.3‰ = 15,000元
\]
4、缴纳印花税:A公司应在合同签订后规定的期限内,向税务机关缴纳15,000元的印花税。
通过这个案例,我们可以看到,即使合同款项分批支付,印花税的计算仍然基于合同的总金额,企业在签订合同时,务必仔细核对相关条款,确保正确计算并缴纳印花税。
合同印花税作为一项重要税种,在企业的日常经营中扮演着不可或缺的角色,通过对合同印花税税率的深入解析,我们希望能够帮助企业更好地理解这一税收制度,并采取有效的措施确保税务合规,随着国家政策的不断调整和完善,企业应及时关注相关法规变化,灵活调整自身的税务管理策略,以适应日益复杂的市场环境。
建议企业定期参加税务培训,提升财税人员的专业素养,确保在处理合同印花税等问题时更加得心应手,充分利用现代信息技术手段,借助专业软件实现合同管理和印花税缴纳的自动化,从而有效降低人为错误的风险,提高工作效率。
掌握合同印花税的相关知识,不仅是企业合法经营的基本要求,更是提升自身竞争力的重要途径,希望本文能够为读者提供有价值的参考,帮助大家在未来的工作中更加从容应对各种税务挑战。








