在房地产市场中,二手房交易因其灵活性和多样性受到越来越多购房者的青睐,对于许多人来说,二手房交易的税收政策却是一片迷雾,本文将深入探讨二手房交易税的相关知识,帮助购房者和卖家清晰了解这一复杂但又至关重要的领域。
什么是二手房交易税?
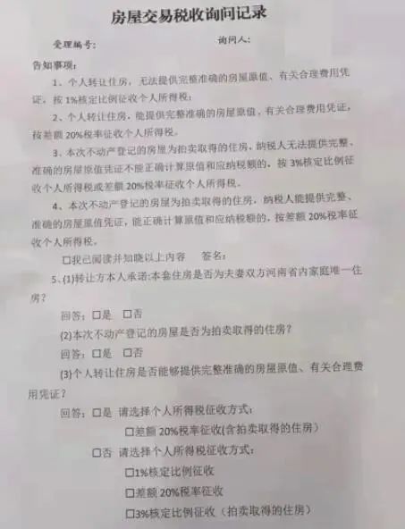
二手房交易税是指在二手房买卖过程中,根据国家相关法律法规,买卖双方需缴纳的一系列税费,这些税费主要包括增值税、个人所得税、契税等,二手房交易税的计算依据房屋的性质(如是否为唯一住房)、持有年限以及房屋价值等因素而有所不同。
-
增值税
增值税是针对房产增值部分征收的一种税种,如果房屋持有时间未满两年,则需要全额缴纳增值税;若持有时间超过两年,一般情况下可以免征增值税,这一政策可能会因地区差异而有所调整。 -
个人所得税
卖方在出售房屋时可能需要缴纳个人所得税,通常按房屋成交价的1%或房屋增值部分的20%计算,如果卖方能够提供完整的购房发票及装修费用凭证,可以选择按增值部分的20%缴税,这可能比按总价的1%更划算。 -
契税
契税是买方需要支付的主要税费之一,具体税率根据房屋面积和用途而定,首套房且面积小于90平方米的住宅,契税税率为1%;面积大于90平方米的首套房,税率为1.5%;非首套房则统一为3%。
还有其他一些可能涉及的小额费用,比如土地出让金、印花税等,需要注意的是,不同城市和地区对二手房交易税的具体规定可能存在差异,因此在实际操作中应以当地政策为准。
二手房交易税的计算方法
为了更好地理解二手房交易税的构成,我们通过一个具体的案例来说明其计算过程:
假设张先生想卖掉一套位于某市中心的二手房,该房屋于2018年购买,当时价格为100万元,现在以150万元的价格售出,以下是各项税费的计算方式:

-
增值税
因为张先生持有房屋已超过两年,按照现行政策可以免征增值税,但如果房屋持有时间不足两年,则需按差额(即增值部分)的5%缴纳增值税: [ (150万 - 100万) × 5\% = 2.5万 ] -
个人所得税
张先生无法提供完整购房发票和装修费用凭证,因此只能按成交价的1%缴纳个人所得税: [ 150万 × 1\% = 1.5万 ] 如果他选择按增值部分的20%缴税,则为: [ (150万 - 100万) × 20\% = 10万 ] 在这种情况下,按总价1%缴税显然更为划算。 -
契税
若李女士作为买方购买这套房子,并且这是她的首套房,同时房屋面积为85平方米,则她需缴纳的契税为: [ 150万 × 1\% = 1.5万 ]
此次交易中卖方张先生需缴纳个人所得税1.5万元,而买方李女士需缴纳契税1.5万元,如果房屋持有时间不足两年,还需额外缴纳增值税2.5万元。
二手房交易税的常见误区
在二手房交易过程中,许多购房者和卖家容易陷入一些常见的误区,导致不必要的经济损失,以下是一些典型的例子:
-
所有二手房都需缴纳增值税
只有当房屋持有时间不足两年时才需缴纳增值税,在签订购房合同时,务必确认房屋的持有年限,以免多付税费。 -
个人所得税一律按1%计算
如前所述,个人所得税既可以按成交价的1%计算,也可以按增值部分的20%计算,如果卖方能提供详细的购房发票和其他相关凭证,往往会选择后者,因为这样可能更节省成本。 -
契税只有一种税率
契税的税率并非固定不变,而是根据房屋面积、用途以及是否为首套房而有所区别,首套房且面积小于90平方米的住宅适用最低税率1%,而非首套房则需按3%缴纳。 -
忽略附加费用
除了上述主要税费外,还有一些小金额的附加费用,如印花税、权属登记费等,虽然单笔金额不大,但如果累积起来也可能是一笔不小的开支,在进行二手房交易时,一定要全面考虑所有可能产生的费用。
如何合理避税?
尽管二手房交易税不可避免,但通过合法途径仍可实现一定程度的节税效果,以下是一些实用的建议:
-
延长持有年限
如果可能的话,尽量等到房屋持有时间满两年再出售,这样可以免除增值税,这也取决于市场行情和个人资金需求。 -
充分利用首套房优惠政策
对于首次购房的买家来说,享受较低的契税税率是一项重要福利,在购房前应确保自己符合首套房资格,并准备好相关证明材料。 -
合理规划交易时间
某些地区的税收政策可能会随时间变化,例如阶段性减免某些税费,关注当地最新政策动态,把握最佳交易时机,有助于减少税务负担。 -
选择合适的计税方式
对于卖方而言,根据自身情况选择按成交价1%还是按增值部分20%缴纳个人所得税非常重要,如果房屋增值幅度较大且能提供详细凭证,按后者计算可能更为有利。 -
咨询专业机构
如果对二手房交易税的计算感到困惑,可以寻求会计师或税务顾问的帮助,他们可以根据具体情况制定最优方案,帮助您最大程度地节省税费。
未来趋势展望
随着房地产市场的不断发展,二手房交易税政策也在逐步完善,近年来,政府出台了一系列调控措施,旨在稳定房价、促进住房公平分配,部分地区提高了非首套房的契税税率,以抑制投机性购房行为;对于符合条件的刚需群体给予更多优惠支持。
预计二手房交易税政策将继续向精准化、差异化方向发展,加强对高收入人群和投资客的征管力度;进一步减轻普通居民尤其是首次购房者的经济压力,购房者应及时关注政策动向,合理安排购房计划。








