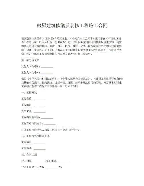
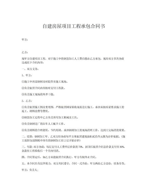
在当今快速发展的房地产市场中,房屋建筑合同是确保项目顺利进行和保障双方权益的重要法律文件,一个详尽、规范的合同范本可以帮助避免许多潜在的纠纷和误解,为建筑项目的顺利实施提供坚实的法律基础,以下是一份房屋建筑合同范本的详细内容,旨在为双方提供一个明确的合作框架。
一、合同双方信息
甲方(业主):[甲方全称]
地址:[甲方地址]
电话:[甲方联系电话]
法定代表人:[甲方法定代表人姓名]
乙方(承包商):[乙方全称]
地址:[乙方地址]
电话:[乙方联系电话]
法定代表人:[乙方法定代表人姓名]
二、项目概述
项目名称:[项目名称]
项目地点:[项目具体位置]
项目规模:[建筑面积、层数等]
项目用途:[住宅、商业、工业等]
三、合同范围
1、乙方负责按照甲方提供的图纸和规范要求,完成房屋建筑的全部工作。
2、乙方需提供所有必要的材料、设备和劳动力。
3、乙方应确保工程质量符合国家和地方的建筑标准。
4、甲方负责提供施工场地,并确保乙方能够顺利进场施工。
四、合同价款及支付方式

1、合同总价:[具体金额]元。
2、付款方式:[分期付款、一次性付款等]。
3、付款节点:[具体付款时间点]。
五、工程期限
1、开工日期:[具体日期]。
2、竣工日期:[具体日期]。
3、如遇不可抗力因素,双方应协商延长工期。
六、质量保证
1、乙方应保证工程质量,达到甲方要求的标准。
2、甲方有权对工程质量进行检查和验收。
3、如工程质量不合格,乙方应负责无偿返工。
七、安全责任
1、乙方应严格遵守安全生产法规,确保施工安全。
2、乙方应对施工过程中发生的安全事故负责。
3、甲方应提供必要的安全设施和条件。
八、变更和索赔
1、任何合同变更应由双方协商一致,并以书面形式确认。
2、因甲方原因导致工程变更,甲方应承担相应的费用。
3、乙方有权对因甲方原因导致的延误提出索赔。
九、违约责任
1、如甲方未按期支付工程款,应支付违约金。
2、如乙方未按期完成工程,应支付违约金。

3、违约金的具体数额应在合同中明确。
十、争议解决
双方因履行本合同所发生的争议,应首先通过友好协商解决;协商不成时,可提交至[仲裁机构名称]进行仲裁。
十一、合同生效
本合同自双方签字盖章之日起生效。
十二、其他条款
1、本合同一式两份,甲乙双方各执一份。
2、本合同未尽事宜,双方可另行协商解决。
3、本合同的任何修改和补充均需双方书面确认。
附件:
1、工程图纸
2、施工规范
3、材料清单
4、其他相关文件
甲方(盖章):[甲方公章]
法定代表人(签字):[甲方法定代表人签字]
日期:[签订日期]
乙方(盖章):[乙方公章]
法定代表人(签字):[乙方法定代表人签字]
日期:[签订日期]
合同范本仅供参考,具体条款应根据实际情况和当地法律法规进行调整,在签订任何合同之前,建议咨询专业律师,确保合同的合法性和有效性,通过一个详尽的合同范本,可以为房屋建筑项目的顺利进行提供坚实的法律保障,减少不必要的纠纷,保护双方的合法权益。








