亲爱的读者,今天我们将一起探讨一个财务分析中的关键指标——应收账款周转率,这个指标对于理解企业的流动性和信用管理至关重要,我们将通过简明的解释、生动的例子和实用的建议,帮助你深入理解应收账款周转率的计算公式及其在实际中的应用。
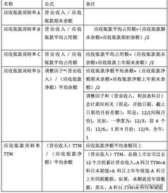
应收账款周转率的定义
应收账款周转率是一个衡量企业在一定时期内收回应收账款效率的财务指标,它反映了企业从销售中获得现金的能力,以及管理信用风险的能力,这个比率告诉我们企业在一定时间内能多少次地收回其应收账款。
应收账款周转率的计算公式
应收账款周转率的计算公式如下:
[ ext{应收账款周转率} = rac{ ext{销售收入(赊销)}}{ ext{平均应收账款}} ]
这里的“销售收入(赊销)”指的是在一定时期内,企业通过信用销售产生的收入,而“平均应收账款”则是在该时期内应收账款的平均余额。
理解公式中的各个部分
1、销售收入(赊销):这是指企业在销售商品或提供服务时,允许客户在一定期限后支付的金额,这部分收入并不立即转化为现金,而是记录在应收账款中。
2、平均应收账款:这是在计算周期内,应收账款余额的平均值,为了得到这个数值,你可以将周期开始和结束时的应收账款余额相加,然后除以2。

应收账款周转率的实际应用
让我们通过一个例子来具体说明应收账款周转率的计算和应用。
假设有一家小型零售商店,其年度销售收入为100万元,年初应收账款余额为20万元,年末应收账款余额为30万元。
1、计算平均应收账款:
[ ext{平均应收账款} = rac{20 + 30}{2} = 25 ext{万元} ]
2、计算应收账款周转率:
[ ext{应收账款周转率} = rac{100}{25} = 4 ]

这意味着这家商店在一年内平均收回应收账款4次,一个较高的周转率通常意味着企业能够更快地从客户那里收回款项,从而提高现金流。
应收账款周转率的解读
高周转率:如果一个企业的应收账款周转率较高,这通常意味着企业有较强的信用管理能力,能够快速收回款项,这有助于企业保持良好的现金流,减少资金占用。
低周转率:相反,如果周转率较低,可能意味着企业在信用管理上存在问题,或者客户支付延迟,这可能会导致企业现金流紧张,影响日常运营。
提高应收账款周转率的策略
1、加强信用管理:通过严格的信用审批流程和定期的信用评估,可以减少坏账风险,加快款项回收。
2、优化付款条款:提供早付款折扣或更灵活的付款选项,可以激励客户更快支付。
3、提高客户满意度:通过提供优质的客户服务和产品,可以增加客户的忠诚度,从而减少延迟支付的情况。

4、定期审查应收账款:定期审查应收账款可以帮助企业及时发现并解决潜在的收款问题。
应收账款周转率是一个重要的财务指标,它帮助我们评估企业收回应收账款的效率,通过理解和应用这个指标,企业可以更好地管理信用风险,优化现金流,希望这篇文章能够帮助你深入理解应收账款周转率的计算公式,并在实际工作中得到应用。
财务分析不仅仅是数字游戏,它关乎企业的健康和成长,通过不断学习和实践,我们可以更好地掌握这些工具,为企业的成功做出贡献。








