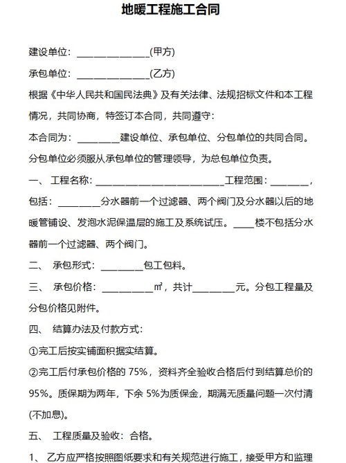
工程承包合同范本免费下载
工程承包合同范本详解
工程承包合同是建筑工程项目中非常重要的法律文件,它规定了工程承包商和业主之间的权利和责任,明确了工程的标的、工程标准、工期、工程款支付方式等重要条款。下面将为您详细解析工程承包合同的相关内容,供参考借鉴。
1. 合同甲方与乙方

在工程承包合同中,通常合同的订立双方是甲方(业主)和乙方(工程承包商)。在合同中应明确甲乙双方的基本信息,包括名称、注册地址、法定代表人等。
2. 工程基本信息
工程承包合同应当明确工程的基本信息,包括工程名称、工程地点、工程内容、规模、工程的设计图纸和技术规范等,确保双方对工程的理解一致。
3. 工程价款与支付方式
工程承包合同中应详细约定工程的价款,包括工程总价款、工程款支付方式、工程款支付进度等。双方应明确工程款付款的时间节点和支付的方式,以及工程款支付的条件。
4. 工程进度和工期管理
工程承包合同中应明确工程的开工日期、竣工日期、交付使用日期等关键时间节点,规定工程的进度管理办法,约束双方按时保质完成工程。
5. 质量保证和验收标准
在工程承包合同中,应当约定工程的质量标准、验收标准和控制措施,明确工程的质量保证体系,确保工程按照设计要求的标准完成。
6. 变更和索赔管理
工程承包合同中应当规定变更管理的程序和条件,明确双方变更合同的流程和影响;同时应约定索赔管理的条款,规定双方的索赔条件和处理方式。
7. 安全生产与保险责任
工程承包合同中应明确工程施工过程中的安全生产责任,规定施工方必须遵守的安全生产规范;同时应约定保险责任和保险范围,保障工程建设过程中的各类风险。
8. 违约责任与解决争议方式
工程承包合同中应规定双方的违约责任和方式,包括违约方应承担的违约责任和违约后的处理方式;同时应明确双方解决争议的方式,可以约定仲裁、诉讼等方式解决合同纠纷。
工程承包合同是工程项目中必不可少的法律文件,合同的内容应当尽可能详细、清晰、全面,以确保双方权益得到充分保障。在签订工程承包合同之前,建议双方充分沟通、理性谈判,明确各自的权利和义务,保障工程项目的顺利进行。希望以上内容对您有所帮助!








