随着疫情的不断变化,健康证明成为了我们日常生活中不可或缺的一部分,无论是出行、复工还是参加某些活动,一个有效的健康证明都是必不可少的,本文将为您提供疫情期间办理健康证明的详细步骤、注意事项以及常见问题的解答,帮助您顺利办理健康证明。
健康证明的种类
在疫情期间,健康证明主要分为以下几种:
- 健康码:大多数地区通过手机应用程序提供的健康码,用于证明个人健康状况。
- 核酸检测阴性证明:在某些情况下,需要提供近期的核酸检测阴性结果。
- 疫苗接种证明:对于已经完成疫苗接种的人群,可以提供疫苗接种证明。
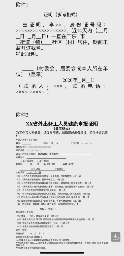
- 健康申报表:部分场合可能需要填写纸质或电子的健康申报表。
办理健康证明的步骤
-
获取健康码
- 下载并注册当地政府推荐的健康管理应用程序。
- 根据提示完成个人信息的填写。
- 每日更新健康状况,保持健康码为绿色状态。
-
进行核酸检测
- 根据当地政策,确定是否需要进行核酸检测。
- 预约核酸检测,并在指定地点进行检测。
- 等待检测结果,通常24-48小时内可通过手机或邮件收到。
-
获取疫苗接种证明
- 如果您已经接种了疫苗,可以通过接种点或当地卫生部门获取疫苗接种证明。
- 部分地区可通过手机应用程序直接查看和下载疫苗接种记录。
-
填写健康申报表
- 在需要的场合,根据要求填写健康申报表。
- 确保信息准确无误,并在指定时间内提交。
注意事项
-
及时更新信息

健康码和健康申报表中的信息需要及时更新,以确保其有效性。
-
遵守当地政策
不同地区对于健康证明的要求可能有所不同,务必遵守当地的具体规定。
-
保护个人隐私
在提供健康证明时,注意保护个人隐私,不要随意泄露个人信息。
-
合理安排时间
核酸检测和疫苗接种可能需要预约,合理安排时间,避免耽误行程。
常见问题解答
-
Q: 健康码变色了怎么办?
A: 如果健康码变色,通常是因为您的健康状况或行程信息发生了变化,请及时更新信息,并根据当地政策采取相应的措施,如居家隔离或进行核酸检测。
-
Q: 核酸检测结果多久有效?

A: 核酸检测结果的有效性通常为48-72小时,具体时长请根据当地政策确定。
-
Q: 疫苗接种证明丢失了怎么办?
A: 如果疫苗接种证明丢失,可以联系接种点或当地卫生部门重新获取。
-
Q: 健康申报表在哪里获取?
A: 健康申报表通常可以在活动组织方、工作单位或当地卫生部门获取,部分场合也可以通过官方网站或手机应用程序下载。
-
Q: 境外人员如何办理健康证明?
A: 境外人员需要根据入境政策和当地卫生部门的要求办理健康证明,通常需要提供核酸检测阴性证明、疫苗接种证明等。
疫情期间,健康证明成为了我们出行和社交的重要凭证,了解如何办理健康证明,不仅可以保护自己和他人的健康,也可以避免因缺少证明而带来的不便,希望本文能为您提供实用的信息和指导,帮助您在疫情期间更加顺利地办理健康证明。
由于疫情政策和措施可能会随时更新,本文提供的信息仅供参考,具体操作请以当地政府和卫生部门的最新公告为准,在办理健康证明的过程中,如有疑问,建议咨询当地相关部门获取最准确的指导。








