在现代社会,低保(最低生活保障)是政府为了帮助那些生活困难的家庭而设立的一项社会保障制度,对于许多需要帮助的人来说,撰写一份低保申请书可能是他们获得援助的第一步,本文将为您提供低保申请书的写作指南,包括格式、要点以及一份范文,帮助您更好地完成申请过程。
低保申请书的格式
低保申请书通常包括以下几个部分: 通常位于页面顶部,居中书写,如“低保申请书”。 2. 称呼:即称呼审核低保申请的部门或负责人,如“尊敬的XX市民政局领导”,包括申请人的基本信息、家庭经济状况、申请理由等。 4. 表达对审核部门的感谢,并请求尽快审批。 5. 署名:申请人的签名和日期。
低保申请书的要点
- 基本信息:包括申请人的姓名、性别、年龄、家庭住址、联系方式等。
- 家庭经济状况:详细说明家庭成员的收入情况、财产状况、就业情况等。
- 申请理由:阐述申请低保的原因,如失业、疾病、残疾等。
- 证明材料:列出可以支持申请的证明材料,如收入证明、医疗证明等。
- 真实性声明:承诺所提供的信息真实有效,如有虚假愿意承担相应责任。
低保申请书范文
以下是一份低保申请书的范文,供您参考:
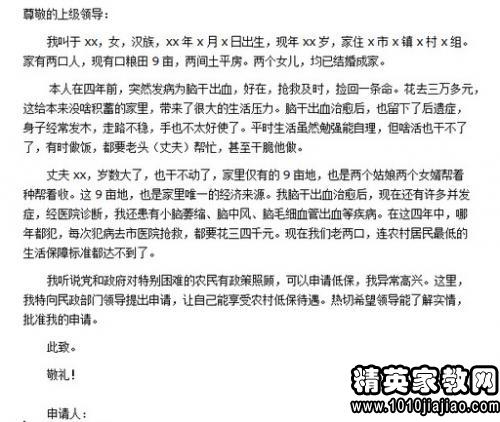
低保申请书
尊敬的XX市民政局领导:

您好!
我是XX市XX区XX街道XX社区居民,姓名张三,性别男,现年45岁,家庭住址为XX市XX区XX街道XX社区XX号,联系电话为1234567890,因家庭经济困难,特向贵局申请最低生活保障。
家庭基本情况
我与妻子李四共同生活,育有一子张小,现年10岁,就读于XX小学,我因工伤导致腿部残疾,无法从事重体力劳动,目前无固定工作,家庭收入主要依靠妻子李四在超市的临时工作,月收入约1500元,家中还有一位年迈的母亲,需要长期服药治疗高血压,每月医药费用约500元。
家庭经济状况
由于我的残疾和母亲的疾病,家庭经济压力巨大,家庭月总收入为1500元,扣除医药费用后,实际可用于日常生活的金额仅为1000元,此收入远低于当地最低生活保障标准,家庭生活十分困难。
申请理由
鉴于上述家庭经济状况,我家庭已无法维持基本生活,特向贵局申请最低生活保障,希望能够通过低保政策,缓解家庭经济压力,保障家庭成员的基本生活需求。
证明材料

为支持本次申请,我已准备以下证明材料:
- 我的残疾证明;
- 母亲的医疗诊断书及医药费用清单;
- 家庭收入证明;
- 社区出具的家庭经济困难证明。
真实性声明
我在此郑重声明,所提供的所有信息均真实有效,如有虚假,愿意承担相应的法律责任。
感谢贵局对我的申请给予考虑,期待能够得到您的帮助,以解我家庭之困。
此致 敬礼!
申请人:张三 日期:2023年12月18日
注意事项
- 保持诚实:在撰写申请书时,务必保持诚实,不要夸大或虚构事实。
- 详细具体:提供的信息应尽可能详细具体,以便审核部门更好地了解您的实际情况。
- 格式规范:遵循上述格式,保持申请书的整洁和规范。
- 及时更新:如果家庭情况发生变化,应及时更新申请书内容。
低保申请书是申请低保过程中的重要文件,它直接关系到您的申请是否能够成功,希望本文能为您提供实用的指导,帮助您顺利完成低保申请,保持诚实、详细具体是撰写低保申请书的关键,祝您申请成功,生活得到改善。








