伤残鉴定赔偿标准全解析:快速掌握赔偿金额计算与申请流程,避免索赔纠纷
1.1 伤残鉴定的基本概念与意义
伤残鉴定这件事,听起来可能有些专业和遥远。其实它就在我们身边。当一个人因为事故、职业病或其他原因导致身体功能受损时,就需要通过专业机构来评估这种损伤的程度。这个过程就是伤残鉴定。
记得去年我邻居家孩子骑自行车摔伤,手臂活动受限。他们去医院做了鉴定,最终确定了伤残等级。这个结果直接关系到后续的赔偿金额。伤残鉴定就像一把尺子,客观衡量身体损伤的程度,为后续的赔偿提供依据。
它的意义远不止确定赔偿数额。一个公正的鉴定结果,既是对受害者身心损害的认可,也是对责任方承担义务的明确。从更广的角度看,完善的伤残鉴定制度体现了社会对公民生命健康权的尊重和保护。
1.2 赔偿标准的重要性和作用
赔偿标准这张表格,看似冰冷的数据背后,承载着温暖的社会关怀。它告诉我们在不同伤残等级下,受害者能够获得怎样的经济补偿。
这些数字不是随意确定的。它们综合考虑了医疗费用、误工损失、护理成本,还包括精神抚慰等因素。统一的标准避免了“同伤不同赔”的不公平现象。无论是交通事故还是工伤事故,适用同一套标准能确保每个人得到相对公平的对待。
在实际操作中,明确的赔偿标准大大简化了纠纷处理过程。双方当事人可以基于标准进行协商,减少了诉讼成本和时间。从社会层面看,合理的赔偿标准既保障了受害者的权益,也为责任单位提供了可预期的赔偿预期。
1.3 伤残鉴定赔偿的基本原则
伤残鉴定赔偿领域有几个基本原则,它们像灯塔一样指引着整个制度的运行。
公平合理原则要求赔偿既要弥补受害者的实际损失,又要考虑责任方的承受能力。完全赔偿不现实,象征性赔偿又显失公平,需要在两者间找到平衡点。
及时充分原则强调赔偿的时效性和充足性。拖延的赔偿对需要继续治疗和生活的受害者来说意义大打折扣。赔偿金额必须能够覆盖基本需求,这是制度的底线。
我还特别欣赏人性化原则的体现。除了物质赔偿,越来越重视对受害者尊严的维护和心理创伤的抚慰。这种转变让人感受到法律温度。
最后是责任与过错相适应原则。赔偿数额应当与过错程度相匹配,这是正义的基本要求。这些原则共同构筑了伤残鉴定赔偿制度的价值基础,确保每个案件都能得到公正处理。
2.1 相关法律法规体系
伤残鉴定赔偿这件事,背后其实有一套完整的法律体系在支撑。这套体系就像一棵大树,宪法是根基,各部门法是枝干,司法解释和实施细则则是繁茂的叶片。
我国现行的伤残赔偿法律框架主要建立在几个重要法律基础上。《民法典》侵权责任编是核心,它确立了人身损害赔偿的基本原则。我记得有个朋友在工地受伤,最后就是依据《民法典》第1179条获得赔偿的。这部法律就像一把保护伞,覆盖了大多数人身损害情形。
《社会保险法》和《工伤保险条例》专门针对工伤事故。它们规定了不同于一般人身损害的赔偿标准和程序。职业病防治法则关注长期职业暴露导致的健康损害。这些特别法与普通法形成互补,共同构建起完整的保护网络。
地方法规和部门规章也扮演着重要角色。各省根据当地经济发展水平制定的赔偿标准,让法律规定更贴近实际。这个多层级的法律体系确保了无论身处何地,遭遇何种损害,都能找到相应的法律依据。
2.2 主要法律条文解析
具体到法律条文,有几个关键条款需要特别关注。《民法典》第1179条列出了人身损害赔偿的具体项目,包括医疗费、误工费、残疾赔偿金等。这个条文就像一份清单,明确告诉我们可以主张哪些赔偿。
第1183条关于精神损害赔偿的规定也很有意义。它承认了身体伤害带来的心理痛苦,体现了法律对人格尊严的尊重。实践中,精神损害赔偿的认定需要结合伤残等级和具体情况,不是所有案件都能获得支持。
《工伤保险条例》第17条至第20条详细规定了工伤认定的程序和标准。这些条款对工作时间、工作场所、工作原因的界定非常具体。有个案例印象深刻,员工在加班后公司猝死,最终被认定为工伤,家属获得了相应赔偿。
《最高人民法院关于审理人身损害赔偿案件适用法律若干问题的解释》这个文件虽然名字很长,但内容很实用。它对各项赔偿费用的计算标准做了细化,让法官在审理案件时有更明确的依据。
2.3 司法解释与实施细则
司法解释和实施细则这些文件,可能普通人不常接触,但它们在实际操作中至关重要。它们就像使用说明书,告诉人们如何把法律条文应用到具体案件中。
最高人民法院的司法解释往往能解决法律适用中的疑难问题。比如对于多等级伤残的计算方法,法律没有明确规定,司法解释就提供了详细的计算公式。这种补充让法律更具操作性。
各部门制定的实施细则也很有价值。人社部门关于工伤认定的细则,卫健部门关于职业病诊断的标准,这些文件共同构成了伤残鉴定的技术规范。它们确保了不同地区、不同机构做出的鉴定结果具有可比性。
地方高院的指导意见也值得关注。各省高院会根据本地区实际情况,出台一些具体适用标准。这些意见虽然效力层级不高,但在当地司法实践中具有重要参考价值。整个司法解释体系让抽象的法律规定变得具体可行,为伤残鉴定赔偿提供了坚实的制度保障。
3.1 伤残等级划分标准
伤残等级划分这件事,看似简单实则复杂。它就像一把精细的尺子,试图将人体损伤程度量化为十个等级。一级最重,十级最轻,每个等级对应着不同的功能丧失程度。
我国目前主要采用两套标准体系。《劳动能力鉴定 职工工伤与职业病致残等级》适用于工伤情形,它将伤残分为一到十级。这个标准特别关注劳动者继续从事原工作的可能性。记得有位工厂工人因机器事故失去三根手指,最终被评定为七级伤残。
《人身保险伤残评定标准》则用于商业保险领域。它更加细致,将身体分为八个部位系统,每个系统都有对应的伤残条目。这两套标准虽然目的不同,但都遵循相似的医学原理。
伤残等级的划分依据主要考虑三个方面:器官缺失程度、功能障碍程度、日常生活自理能力。比如完全失去一只手通常评定为五级伤残,而仅失去小指可能只达到十级。这种划分不是简单的数学计算,而是综合评估。

医疗依赖程度也会影响评级。需要长期透析的肾功能衰竭患者,即使其他功能完好,伤残等级也会相应提高。评级标准始终在动态调整,随着医疗技术进步,一些过去认为严重的伤残现在可能被重新评估。
3.2 各类伤残的评定要点
不同类别的伤残,评定时的关注点各不相同。神经系统伤残最看重意识状态和运动功能。植物人状态通常评一级,而轻度面瘫可能只到十级。我曾经接触过一个脑外伤案例,患者有间歇性意识障碍,最终评定为四级伤残。
骨骼肌肉系统的评定则关注关节活动度和承重功能。髋关节置换术后,如果功能良好可能只评七级,但如果伴有严重疼痛影响行走,等级就会提高。脊柱损伤的评定特别复杂,需要综合考虑稳定性、神经压迫等因素。
五官伤残中,视力损害采用国际标准视力表测定。双眼失明无疑是一级,但单眼失明结合另一眼视力情况,可能评定在四到六级之间。听力损失需要专业的听力计检测,而且要区分语言频率段和全频率段。
内脏伤残的评定往往需要更多医学检查支持。心肺功能要通过负荷试验评估,肝肾功能要结合实验室指标。多个器官同时受损时,不是简单叠加等级,而是按照“晋级原则”处理。这个原则确保评级更加公平合理。
精神伤残的评定最具挑战性。它需要精神科医师参与,观察期通常较长。轻度抑郁可能达不到评级标准,但严重精神分裂导致劳动能力完全丧失的,可以评定为一级。每种伤残都有其独特的评定逻辑。
3.3 伤残评定的程序与要求
伤残评定不是随意进行的,它有一套严格的程序规范。整个过程就像科学实验,需要遵循既定流程才能保证结果可信。首先需要提交申请,提供完整的医疗记录和证明材料。
鉴定时机很重要。医学上讲究“病情稳定”,通常要求治疗终结后进行。过早鉴定可能无法反映真实后遗症,过晚则影响赔偿时效。骨折患者一般要等到取出内固定后3-6个月,而神经损伤可能需要更长的观察期。
鉴定机构的选择也有讲究。必须是具有资质的司法鉴定机构或劳动能力鉴定委员会。这些机构的专家组成很关键,通常需要相关专科医师参与。我认识的一位鉴定医师说,他们最怕见到资料不全的案例,那样很难做出准确判断。
现场检查环节不可或缺。医师需要亲自检查伤者的功能状况,有时还要进行专项测试。比如腰椎损伤患者,不仅要检查肌力、感觉,还要评估日常生活活动能力。这些直接观察往往比影像学资料更能反映真实情况。
评定文书的撰写要求严格。必须详细记录检查所见、分析说明和评定依据。一份合格的评定书应该让非专业人士也能理解评级理由。整个程序看似繁琐,但每一步都在确保评定结果的科学性和公正性。
4.1 赔偿项目构成分析
伤残赔偿不是单一数字,更像一个组合套餐。它由多个具体项目构成,每个项目对应着不同的损失补偿。医疗费通常排在首位,包括已经发生的和后续必需的康复治疗。我记得有位交通事故受害者,除了急诊费用,后续三年的康复理疗也都纳入了赔偿范围。
误工费计算起来最有意思。它根据实际误工天数和日均工资来定,但需要提供完税证明或工资流水佐证。有个体经营者因为无法提供明确收入证明,最后只能参照当地行业平均工资计算。
护理费往往被低估。需要护理的伤残者,这笔费用可能持续数年甚至终身。全护理和半护理的收费标准差异很大,医院护工价格和家政服务价格也是两个参考系。营养费看似简单,实际需要医疗机构出具明确建议,说明加强营养的必要性和建议期限。
残疾赔偿金是核心部分。它直接与伤残等级挂钩,计算基数通常是当地居民人均可支配收入。还有被扶养人生活费,这个项目容易被忽略。如果伤残导致无法继续供养家人,这笔费用就需要纳入考量。
精神损害抚慰金比较特殊。它不直接对应经济损失,而是对心理创伤的补偿。司法实践中,这项赔偿的金额浮动较大,需要考虑过错程度和损害后果的严重性。
4.2 各项赔偿金额计算方法
残疾赔偿金有一套标准计算公式:当地居民人均可支配收入×赔偿年限×伤残系数。赔偿年限固定为20年,但60岁以上会逐年递减。伤残系数从一级的100%到十级的10%依次递减。
误工费计算要看证据完整性。有固定收入的,按实际工资计算;无固定收入的,参照近三年平均收入;无法证明的,就按当地相同行业平均工资。我接触过一位外卖骑手,平台工资加上小费收入,误工费计算就特别复杂。
护理费通常参照当地护工市场价格。全护理按一人工资计算,部分护理可以折半。需要长期护理的,可能会涉及护理依赖程度评定。医疗费相对直接,但要扣除医保已报销部分,且必须是治疗伤残必需的合理费用。
被扶养人生活费需要满足特定条件。被扶养人必须是无劳动能力又无其他生活来源的直系亲属。计算时要考虑扶养人数和当地消费水平,总额不超过伤残赔偿金本身。
精神损害抚慰金没有统一公式。法院会综合伤残等级、过错程度、当地经济水平等因素裁量。一般来说,伤残等级越高,精神抚慰金也相应提高,但很少超过残疾赔偿金的50%。
4.3 特殊情况的赔偿处理
多重伤残的处理很考验计算能力。不同部位的伤残需要先分别评级,然后按照“晋级原则”处理。比如一个六级加一个八级,可能合并晋升为五级。但具体晋级规则各标准略有不同。
伤残程度加重是另一个难题。初次评定后伤情恶化,需要重新鉴定。但赔偿金额是否追加,要看恶化与原始伤害的因果关系。有个案例是脊柱损伤数年后出现严重后遗症,经过医学鉴定确认关联性后获得了追加赔偿。
责任分摊情形经常遇到。比如交通事故中伤者自身也有过错,赔偿金额就要按责任比例扣减。工伤保险与侵权赔偿竞合时,原则上不能获得双份赔偿,但精神抚慰金等特定项目可以兼得。
特殊人群的赔偿需要特别考量。未成年人伤残涉及更长的赔偿年限和更高的护理成本。老年人伤残则要考虑剩余寿命较短的因素。孕妇伤残还会涉及胎儿的相关费用计算。
涉外案件的赔偿标准选择是个复杂问题。可能需要比较行为地、结果地、当事人国籍地等多地标准,择高适用。这些特殊情况就像拼图的特殊板块,需要更细致的处理方式。
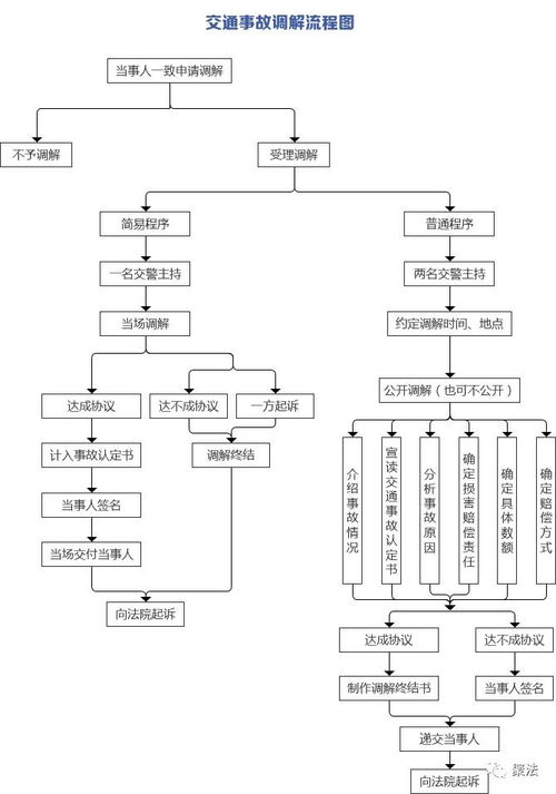
5.1 申请伤残鉴定的流程
伤残鉴定申请就像开启一扇门,需要找到正确的钥匙和路径。第一步通常是收集完整的医疗记录,从急诊病历到康复治疗资料,缺一不可。我见过有人因为缺少三个月前的门诊记录,导致鉴定推迟了整整两个月。
选择鉴定机构要格外谨慎。必须是司法行政部门备案的正规机构,个人委托和法院委托的效力其实没有差别。记得提醒大家,鉴定机构不接受单方面电话咨询,必须携带全部材料现场办理。

鉴定时机把握很关键。伤情稳定后才能申请,太早可能评级偏低,太晚又会延误赔偿。一般建议治疗终结后三个月左右,但脊髓损伤这类特殊伤情需要更长的观察期。
现场鉴定过程往往比想象中简单。法医会仔细检查伤处功能,查阅病历资料,必要时安排辅助检查。整个过程通常不超过两小时,但等待结果可能需要15到30个工作日。
拿到鉴定报告后要仔细核对。个人信息、鉴定标准、评级结论都不能有误。有个建筑工人发现报告把左腿写成右腿,及时更正避免了后续麻烦。鉴定费用通常由申请方预付,最终由责任方承担。
5.2 赔偿协商与调解
带着鉴定报告谈判,手里就多了重要筹码。协商前最好准备一份详细的赔偿清单,每项都附上计算依据。保险公司理赔员看到这样专业的材料,态度往往会更认真。
谈判开场可以适当留有余地。先提出略高于预期的数额,为后续让步预留空间。重点突出伤残对生活质量的长远影响,而不仅仅是眼前损失。
调解是个不错的选择。交警部门、人民调解委员会都能提供免费服务。调解员通常经验丰富,能提出双方都能接受的折中方案。我参与过一起调解,原本僵持不下的双方,在专业调解下两小时就达成协议。
协商时要抓住关键争议点。精神损害抚慰金和后续治疗费最容易产生分歧。准备几个类似案例的赔偿标准,能有效说服对方。记得保留所有沟通记录,电话交谈后最好发邮件确认要点。
达成协议必须白纸黑字。和解协议要写明各项赔偿金额、支付期限和违约责任。特别要注明“赔偿款项包含所有费用”,避免日后节外生枝。有个别案例因为协议表述模糊,导致受害者后来又起诉要求额外赔偿。
5.3 诉讼程序中的赔偿主张
起诉状中的诉讼请求要写得明确具体。不仅写总金额,还要分项列明每笔费用的计算过程。法官看到清晰的诉求,审理效率会提高很多。
举证环节需要精心准备。除了鉴定报告,还要收集医疗费票据、误工证明、护理费用凭证等。视听资料也能成为有力证据,比如记录日常活动受限的视频。
开庭时重点突出伤残的特殊影响。用通俗语言向法官说明伤残带来的具体困难,比如“右手功能丧失导致无法自己吃饭穿衣”,比单纯说“七级伤残”更有说服力。
法庭辩论要抓住法律要点。引用最新的司法解释和指导案例,特别是精神抚慰金的计算标准。有个律师在辩论时引用最高人民法院刚公布的案例,当场改变了法官的裁量倾向。
判决后的执行同样重要。胜诉后要及时申请执行,防止对方转移财产。确实无力赔偿的,可以申请司法救助。记得有位老人通过救助基金拿到了部分赔偿,虽然不多,但至少解决了燃眉之急。
诉讼时效问题需要特别注意。人身损害赔偿的诉讼时效通常三年,从知道权利受损时起算。但持续治疗的情况时效会中断计算,这个细节很多人都不清楚。
6.1 现行制度的不足与改进
伤残鉴定标准更新速度跟不上医疗技术进步。十年前制定的某些评级标准,在如今的新疗法面前显得滞后。我接触过一位安装了智能义肢的伤者,按照现行标准只能评到八级,实际生活能力却接近正常人水平。
赔偿金额与真实损失存在明显差距。特别是精神损害赔偿,多数省份仍沿用十年前的指导标准。记得有位面部烧伤的年轻女孩,获赔的精神抚慰金还不够支付一次修复手术。
不同地区的鉴定尺度差异令人困扰。同样的伤情在沿海地区和内陆省份可能差出两个等级。这种地域不平衡让很多需要异地工作的人无所适从。
改进方向其实很明确。建立定期更新机制,让医学专家参与标准修订。引入生活能力评估体系,不只盯着伤情本身。推动区域标准统一,至少在同一省份内保持尺度一致。
6.2 赔偿标准的发展趋势
动态调整机制正在成为主流。越来越多的地区开始实行赔偿标准与居民收入挂钩。去年某省就将伤残赔偿金基数改为了上年度城镇居民人均可支配收入,这是个积极信号。
个性化赔偿方案逐渐受到重视。不再简单套用统一标准,而是考虑伤者的职业特点、年龄因素。年轻技工和退休老人的同样伤情,赔偿计算正在区别对待。
精神损害赔偿标准正在突破天花板。最近几个典型案例显示,法院对严重精神损害的认定更加人性化。有个失去嗅觉的厨师获赔的精神抚慰金创下新高,因为法院认可这对他职业是毁灭性打击。
预防性赔偿开始进入视野。对于可能恶化的伤情,部分判决已经支持预留治疗费用。这种前瞻性的做法,避免了伤者未来再次诉讼的困境。
6.3 完善伤残鉴定赔偿制度的建议
建立全国统一的伤残鉴定信息平台。所有鉴定机构接入系统,实时更新标准解读和典型案例。这个平台还能实现异地鉴定结果互认,解决流动人口的烦恼。
引入第三方监督机制挺有必要。让医学协会、残联等组织参与鉴定质量评估。我见过一个很好的做法,某市邀请三甲医院专家定期抽查鉴定报告,误差率明显下降。
赔偿计算应该更透明易懂。开发在线的赔偿估算工具,输入伤情就能看到大致的赔偿范围。这样既管理了预期,也避免了信息不对称导致的纠纷。
加强鉴定人员的继续教育。每年至少参加两次新标准培训,学习最新的医学评定方法。特别是康复医学的进展,应该及时反映在鉴定实践中。
最后想说的是,制度完善需要时间。但每个小改进都能让遭遇不幸的人感受多一分温暖。就像那位装了智能义肢的伤者说的:“我们需要的不是同情,是公平。”








