欠条的法律诉讼时效是多长时间
欠条与法律诉讼时效:了解保护债权人权益的时间限制
概述:在借贷交易中,为了保护债权人的权益,借款人通常会在借款发生时签署一份欠条。但是,当借款人无法按时履约时,债权人可能需要诉诸法律来追讨债务。因此,了解欠条与法律诉讼时效的相关规定非常重要。
一、欠条的作用和要求
欠条是一种借贷协议的书面证明,其中记录了借款人应当归还债务的金额和期限。它可以作为证据,在借贷纠纷解决过程中起到重要作用。欠条通常包括以下内容:
1. 借款人和债权人的姓名;
2. 借款金额和利率;
3. 偿还期限和方式;
4. 借款人和债权人的签名和日期。
借款人和债权人都应确保欠条的内容准确无误,并签署备份以备日后使用。
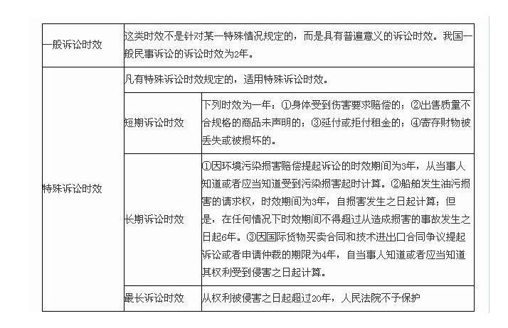
二、法律诉讼时效的基本概念
法律诉讼时效是指债权人根据法律规定向法院提起诉讼的时间限制。债权人在借款人未能履约时,必须在规定的时间内采取法律行动追讨债权。如果超出法定时效,债权人将无法通过法律途径追讨该债务。
三、不同国家的法律诉讼时效规定
不同国家对于法律诉讼时效的规定可能有所不同。以下是一些常见国家的诉讼时效概述:
1. 中国:根据《中华人民共和国民法通则》,债权的一般诉讼时效为3年。但是,对于放贷款或者支付货款等出借行为,时效期为3年。对于租金、利息等债务,时效期为2年。需要注意的是,如果债权人和借款人另有书面约定,期限可以延长但不得超过合同约定的期限。
2. 美国:美国各州的法律对于诉讼时效有所不同,一般在3至10年之间。借款人违约时,债权人需要在适用州的规定时间内提起诉讼,否则将失去追讨债权的权利。
3. 英国:英国的诉讼时效规定根据不同种类的债务有所不同。一般情况下,债权人需要在6年内提起法律诉讼,超过时效则无法追讨。对于贷款或者有关地产的债务,时效期为12年。
四、如何保护债权人权益
在借贷交易中,作为债权人,你可以采取以下措施来保护自己的权益:
1. 确保欠条的准确性和完整性。在签署欠条时,确认所有条款无误,并确保借款人的签名和日期真实有效。
2. 提醒借款人履行还款义务。在还款到期前,及时与借款人联系,提醒其按时归还债务。
3. 在适用的法定时效内采取法律行动。一旦借款人违约,确保在诉讼时效内向法院提起诉讼,以维护自己的权益。

4. 寻求法律专业人士的帮助。如果在借贷交易中遇到法律纠纷或问题,向专业律师咨询并寻求帮助是明智的选择。
了解欠条与法律诉讼时效对于保护债权人的权益至关重要。债权人应了解本国法律对于诉讼时效的具体规定,并采取相应措施确保自己的权益不被侵害。在任何时候与借款人进行交易时,均应谨慎起见,确保签署合法有效的欠条,并监督与借款人的交易。如有需要,寻求专业律师的建议和协助,以确保自身权益的合法保护。








