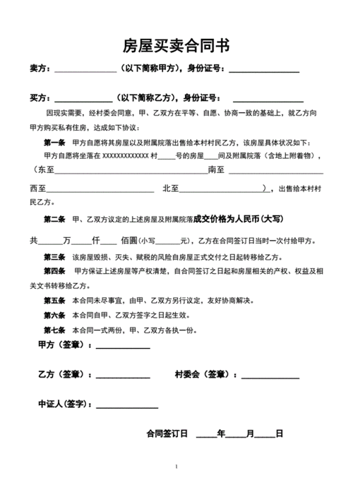
提升卖房协议书撰写能力的培训心得体会
通过本次关于如何有效撰写卖房协议书的培训,我深刻认识到了专业知识的重要性。培训中,我学习了协议书的基本结构、关键条款的准确表述以及法律风险的防范措施,这些都是确保协议书有效性的关键要素。
总结学习收获,我意识到一个清晰、详尽且符合法律规定的卖房协议书,不仅能保护买卖双方的权益,能避免后续的法律纠纷。培训中的案例分析让我更加明白,细节的忽视可能导致协议的无效或执行困难。
分析自身不足,我发现我在以往的工作中,对于协议书的条款表述不够严谨,有时过于依赖模板,缺乏针对具体交易情况的个性化调整。这种做法可能会遗漏重要信息,影响协议的法律效力。
对于工作的态度,我更加坚定了要不断提升专业技能的决心。我认识到,作为一名房地产专业人士,精通卖房协议书的撰写是基本功,也是对客户负责的表现。

改进措施方面,我计划采取以下加强对房地产相关法律法规的学习,确保协议书的法律合规性;提高对交易细节的敏感度,确保每一份协议书都能准确反映交易双方的意愿;定期参加相关培训,与同行交流经验,不断提升自己的专业水平。
通过这次培训,我不仅学到了如何有效撰写卖房协议书,更重要的是,我认识到了持续学习和自我提升的重要性。我将以此为契机,努力成为一名更加专业、可靠的房地产从业者。
免责声明:本网站部分内容由用户自行上传,若侵犯了您的权益,请联系我们处理,谢谢!联系QQ:2760375052








