九级工伤赔偿详解权益保障与赔偿流程
读者朋友们,在职场中,工伤事故的发生往往给劳动者及其家庭带来不小的影响。今天,我们将重点探讨“九级工伤怎么赔偿”的问题,帮助大家了解相关的赔偿标准和流程,以保障劳动者的合法权益。
九级工伤的定义
我们需要明确什么是九级工伤。根据我国《工伤保险条例》的规定,工伤等级分为十级,其中九级工伤是指劳动者因工作遭受事故伤害或患职业病,经劳动能力鉴定委员会鉴定,确定为九级伤残的情况。
九级工伤的赔偿标准
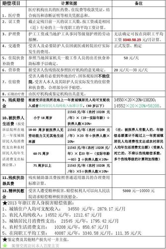
九级工伤的赔偿主要包括以下几个方面:
1.
一次性伤残补助金
:根据工伤保险条例,九级工伤的一次性伤残补助金为7个月的本人工资。2.
医疗费用
:包括治疗工伤所需的医疗费用、住院伙食补助费等,由工伤保险基金支付。3.
停工留薪期工资
:在停工留薪期内,原工资福利待遇不变,由用人单位按月支付。4.
护理费
:根据需要,由用人单位支付护理费。九级工伤的赔偿流程
1.
工伤认定
:劳动者发生工伤后,应及时向用人单位报告,并由用人单位在规定时间内向社会保险行政部门提出工伤认定申请。2.
劳动能力鉴定
:经工伤认定后,劳动者需进行劳动能力鉴定,确定伤残等级。3.
赔偿协商
:根据鉴定结果,用人单位与劳动者或其家属进行赔偿协商。4.
赔偿支付
:协商一致后,用人单位或工伤保险基金按照规定支付相应的赔偿金。注意事项
劳动者在工伤发生后,应保留好相关的医疗证明和事故证明,以便于工伤认定和赔偿。
如遇用人单位不配合或赔偿不合理的情况,劳动者可向当地劳动保障监察部门投诉或申请劳动仲裁。
工伤赔偿是保障劳动者权益的重要措施。希望通过本文的介绍,大家能对九级工伤的赔偿有更清晰的了解。如果您或您身边的人遇到类似问题,请及时寻求专业的法律帮助,确保自己的合法权益得到妥善维护。
感谢您的阅读,我们下期文章再见!

内容仅供参考,具体赔偿标准和流程可能因地区和具体情况而有所不同,建议咨询当地劳动保障部门或专业律师获取准确信息。
免责声明:本网站部分内容由用户自行上传,若侵犯了您的权益,请联系我们处理,谢谢!联系QQ:2760375052








